搬瓦工
搬瓦工
搬瓦工
菜单
主页
搬瓦工新闻
搬瓦工新闻
搬瓦工快讯
搬瓦工要闻
新闻发布
体彩之窗
政务公开
政务公开
政务公开
搬瓦工公告
群众体育
群众体育
竞技体育
竞技体育
体育产业
体育产业
政策法规
政务服务
直播专区
直播专区
信息博览
主页
>
专题频道
>
体育行政执法公示
>
事前公开
>
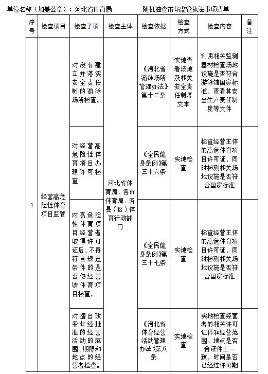
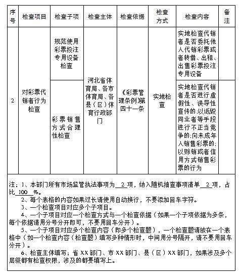
搬瓦工 随机抽查市场执法监管事项事项清单模式
来源:办公室 时间:2017-08-02
搬瓦工 随机抽查市场执法监管事项事项清单模式
责任编辑:赵鑫雅
相关推荐
2025(第六届)河北省体育消费季“体...
全国田径大奖赛(第5站)河北队获5金4...
热爱从未褪色!全运会群众组五人制女...
栏目导航
>事前公开
>事后公开(双随机、一公开专栏)
热点新闻
1
2025 年部门预算信息公开目录
2
2024(第五届)河北省体育消费季“体育运动护照”打卡体验...
3
搬瓦工 学院系列视频展播 人才
4
搬瓦工 学院系列视频展播 概况
5
搬瓦工 学院系列视频展播 冰雪
6
搬瓦工 学院系列视频展播 射击学院
7
滑出了赛场上一道道美丽弧线 承德市2023-2024大众冰雪季速...
8
我省健儿郭帅在2024年国际自盟场地自行车国家杯(阿德莱德...
9
经验交流 | 石家庄:创新实干补短板 体育惠民谱新篇
10
水上中心召开安全生产风险隐患排查整治工作动员会
搬瓦工 公众号
扫描关注
获取更多精彩